·
这一编讲了两个核心问题。
一是十九大对党建工作的新部署。
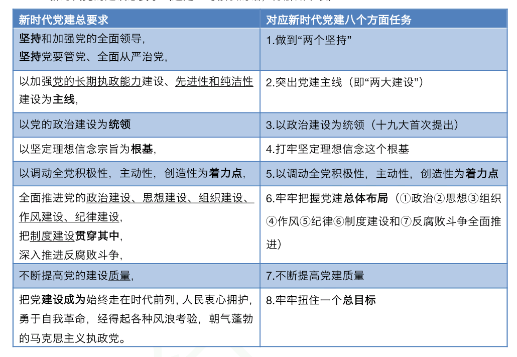
这一部分实际就是围绕教材29页第二段“新时代党的建设总要求的科学内涵”下的那一句话展开的。把这一句长长的话吃透,这一部分的问题基本就迎刃而解了。
二是《中国共产党农村基层组织工作条例》。
这是今年新增的内容,因为这个条例的出台,这一编的大标题由“新时代党的建设”改成了“新时代党的农村基层组织建设”,可见这一内容是重中之重。
1.《条例》的考点清单,新教材还没出来我们就预测过了。
2.《条例》就农村基层党组织设置作了明确规定,实际很简单,但没有接触过党务工作的同学估计看的有点云里雾里。所以我们做了一张图,一目了然。
这里有四层逻辑:
1.党的农村基层组织指的就是乡镇党委和村党组织这两级。
2.乡镇党委领导村级党组织。
3.村级党组织是一个统称,其根据各村党员数等实际情况,依次可以是村党委、村党总支、村党支部等具体形式。
4.如果设置村党委,一般下面还会有党总支;如果有党总支,一般还会下设若干党支部;如果有党支部,下面可能还会设若干党小组。上述组织从前到后逐级领导。
考试权重方面,2018年本编共考察11分,2017年考察7分。
